首页
时政要闻
时政要闻
热点追踪
热点追踪
国防法规
国防法规
国防知识
国防知识
全民国防
全民国防
子弟兵
子弟兵
国防动员
国防动员
人民防空
人民防空
国防智库
国防智库
英雄模范
英雄模范
退役军人风采
退役军人风采
退役军人服务
退役军人服务
文化国防
文化国防
红色文旅
红色文旅
关于我们
时政要闻
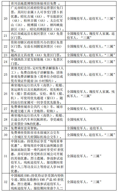
四川面向全国、全省军人军属、退役军人和其他优抚对象发布第一批优待清单
来源: 中国网 综合作者:王昱霖 2022-09-30 15:59
为了进一步落实国家和四川省分别于2020年1月和2021年10月公布的军人军属、退役军人和其他优抚对象基本优待目录清单,现面向全国、全省的对象推出第一批优待项目,主要涉及文旅、交通、金融等方面。
上一篇:直播 | 烈士纪念日向人民英雄敬献花篮仪式
下一篇:习近平等党和国家领导人出席烈士纪念日 向人民英雄敬献花篮仪式
要闻推荐
Recommended news
科技创新实现新突破——学习贯彻习近平总书记全国两会期间关于发展新质生产力重要论述系列述评之一
习近平在参加首都义务植树活动时强调 为山川大地增添锦绣 让中国式现代化底色更加亮丽
《求是》杂志发表习近平总书记重要文章《树立和践行正确政绩观》
树立和践行正确政绩观学习教育中央指导组培训会议召开
136名专家获聘成为第四届军委聘用军事训练监察员
全军部队构设逼真战场环境推动实战化训练水平提升
习近平:牢牢把握雄安新区功能定位 努力建设新时代创新高地和推动高质量发展样板
续写中国奇迹新篇章——从党的二十届四中全会到2026年全国两会
总书记的人民情怀丨“为民造福是最大政绩”
中越举行外交、国防、公安“3+3”战略对话机制首次部长级会议
国防教育联盟
VIDEOS
隐藏
新闻图片
IMAGE
隐藏
六集纪录片《回家》开播:山河已无恙,英雄归故乡
启程!直击各地欢送新兵现场→
“漫”说军营新程季|春节落幕启新程,这些安全红线绝不能碰!
收假收心,策马扬鞭起新程