近日
山西省退役军人事务厅等26部门
联合出台了
《山西省军人军属、退役军人
和其他优抚对象基本优待目录清单》
《目录清单》共188条
其中新增优待目录118条

目录清单涉及
荣誉激励、生活保障
医疗保障、住房保障
教育、文化旅游交通
就业创业帮扶、其他优待
等多个方面
01
在荣誉激励方面
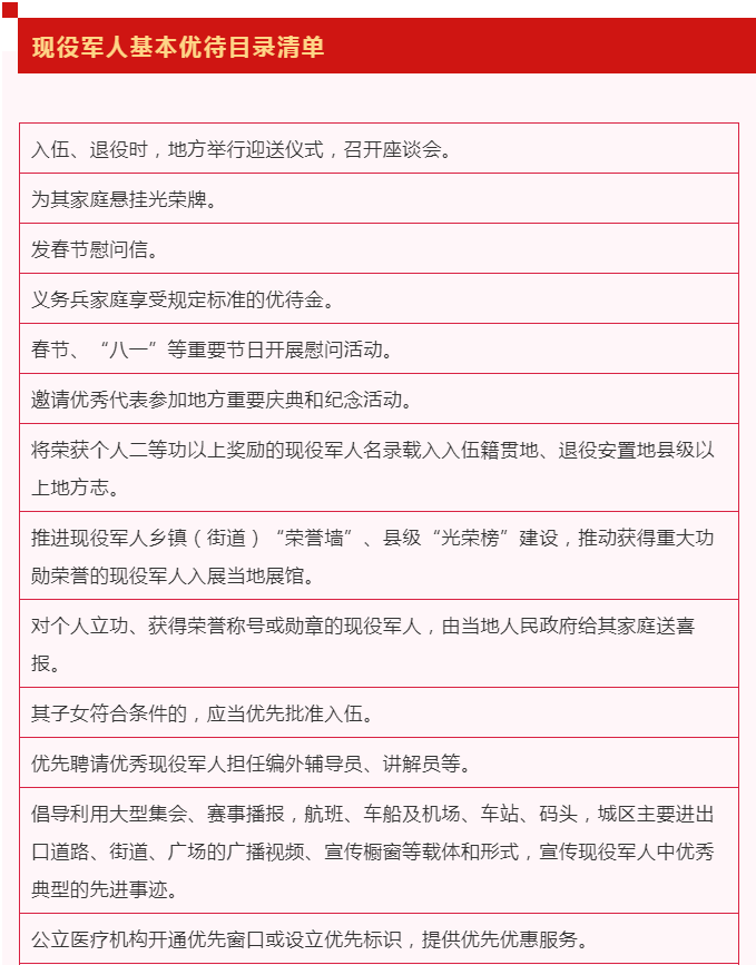
● 将参战退役军人、获得省部级或者战区级以上表彰的退役军人以及荣获个人二等功以上奖励的现役军人、退役军人名录载入入伍前籍贯地、退役安置地县级以上地方志。
● 推进现役军人乡镇(街道)“荣誉墙”、县级“光荣榜”建设,推动获得重大功勋荣誉的现役、退役军人入展当地展馆。
● 以优秀优抚对象为原型进行文学艺术创作,制作专题片、纪录片和公益广告等。
02
在生活保障方面
● 义务兵家庭优待金全省统一标准发放,地方标准高于全省标准的予以保留;到西藏、新疆地区服役的增发50%;获得荣誉称号或者立功的按照规定比例增发。
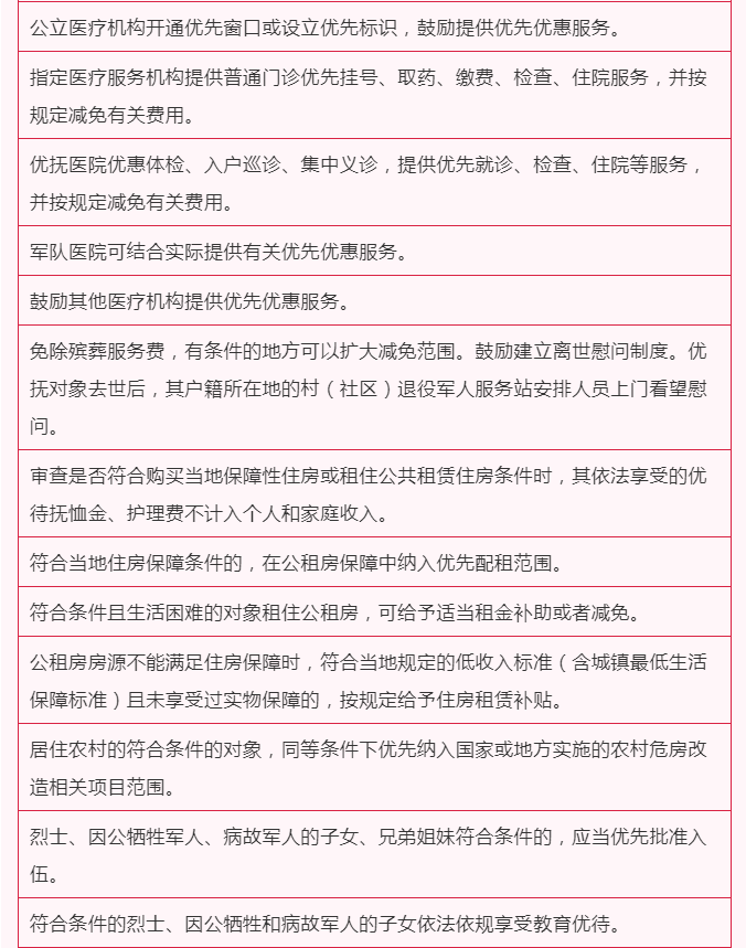
● 建立包户联系和重大事项探望制度。优抚对象患重大疾病和家庭发生重大变故的,辖区内退役军人服务中心(站)要组织人员探望慰问、帮扶援助。
● 鼓励建立离世慰问制度。优抚对象去世后,其户籍所在地的村(社区)退役军人服务站安排人员上门看望慰问。
03
在住房保障方面
● 现役军人配偶在地方申请住房公积金贷款的,按双缴存职工计算最高贷款额度。
● 军人退出现役后,在省内建立住房公积金账户,并连续足额缴存住房公积金6个月(含)以上,可申请住房公积金个人住房贷款,服役期间认定为住房公积金缴存时间,与在地方缴存时间合并计算。
04
在文化旅游交通方面
● 参战退役军人、烈士遗属凭本人有效证件免费乘坐市内公共汽电车和轨道交通工具,具体办法由当地人民政府制定。
山西省军人军属、退役军人
和其他优抚对象
基本优待目录清单

















基本优待目录清单将随着国家经济社会发展、国防和军队建设需要以及优待工作不断创新,适时调整更新。